Instance Verification Kit (IVK)

spin lock @ [13292+26+/linux-3.19-rc1/drivers/staging/lustre/lnet/selftest/rpc.c]
Instance Signature: scd_lock

The Matching Pair Graph:


Function Name
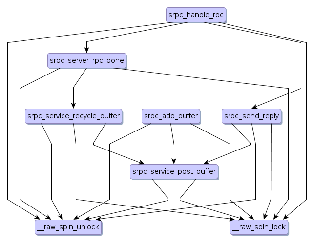
Control Flow Graph (CFG)
Events Flow Graph (EFG)
Source Correspondence
srpc_add_buffer [12576+15+/linux-3.19-rc1/drivers/staging/lustre/lnet/selftest/rpc.c]
srpc_handle_rpc [23770+15+/linux-3.19-rc1/drivers/staging/lustre/lnet/selftest/rpc.c]
srpc_send_reply [32999+15+/linux-3.19-rc1/drivers/staging/lustre/lnet/selftest/rpc.c]
srpc_server_rpc_done [22010+20+/linux-3.19-rc1/drivers/staging/lustre/lnet/selftest/rpc.c]
srpc_service_post_buffer [11388+24+/linux-3.19-rc1/drivers/staging/lustre/lnet/selftest/rpc.c]
srpc_service_recycle_buffer [17268+27+/linux-3.19-rc1/drivers/staging/lustre/lnet/selftest/rpc.c]